




FRM 中文考试真的上线了!
很多人都在问中文考和英文考到底有啥不一样?现在该怎么调整备考计划?
FRM 中文考试与英文考试到底有哪些不同?
教材和考纲
融跃教育针对中文考生的学习需求,专属研发了 FRM 中文教材,中英考试的考纲完全同步
GARP 官方仅提供 FRM 英文教材及配套的英文学习平台
证书认证标准、含金量
FRM 中文考试与英文考试的证书认证标准、含金量完全一致(证书不显示语言标识)
统一认证标准、含金量完全一致
考试形式细节
中文考试的界面全程为中文显示,题目及选项中若涉及金融专有名词,会同步保留英文全称及缩写(如 VaR、OTC 等)
英文考试则全程采用英文界面,对考生的金融英语能力有一定要求。
考期安排
目前仅开放每年 11 月一次考期
每年设有 5 月、8 月、11 月三次考期
考试内容与难度
中英文考试的题目数量、题型结构、知识点覆盖范围及整体难度均保持严格统一
FRM 中文考试与英文考试的证书认证标准、含金量完全一致。
无论考生选择哪种语言参考,通过后获得的 FRM 证书均由 GARP 官方统一认证发放,证书上不会标注任何与考试语言相关的标识,
在全球范围内的认可度完全相同,大家可以放心大胆冲中文考试。
FRM 该如何科学备考?
这份分阶段规划帮你理清思路!
FRM 考试分为 PartⅠ(一级)和 PartⅡ(二级)两个阶段,内容呈递进式设计,核心围绕金融风险管理的关键领域展开,备考需循序渐进、聚焦重点。
阶段 1:基础搭建期 —— 筑牢知识根基
1. 知识框架构建
借助思维导图梳理 PartⅠ 四科(或 PartⅡ 六科)的内在逻辑关联,明确科目间的衔接点,形成系统化知识网络;
跟随直播课程高效梳理基础科目资料,同步标注教材及课程中的高频考点,为后续复习划定重点范围。
2. 核心工具突破
定量分析:重点攻克概率分布类型、假设检验流程、回归模型的应用场景与计算方法;
估值模型:深入理解 BSM 期权定价模型的推导逻辑,熟练掌握债券久期与凸性的计算步骤;
风险模型:彻底搞懂 VaR(风险价值)的历史模拟法、参数法、蒙特卡洛模拟法三种核心算法。
3. 每日固定任务
每日背诵 30 个 FRM 高频金融英语术语,强化专业词汇储备;
完成 20 道基础计算题,通过练习巩固当天所学知识点。
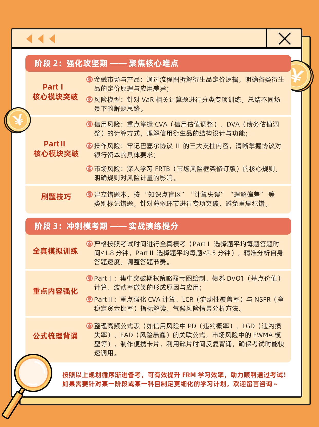
阶段 2:强化攻坚期 —— 聚焦核心难点
1. PartⅠ 核心模块突破
金融市场与产品:通过流程图拆解衍生品定价逻辑,明确各类衍生品的定价原理与应用差异;
风险模型:针对 VaR 相关计算题进行分类专项训练,总结不同场景下的解题思路。
2. PartⅡ 核心模块突破
信用风险:重点掌握 CVA(信用估值调整)、DVA(债务估值调整)的计算方式,理解信用衍生品的结构设计与功能;
操作风险:牢记巴塞尔协议 Ⅱ 的三大支柱内容,清晰掌握协议对银行资本的具体要求;
市场风险:深入学习 FRTB(市场风险框架修订版)的核心规则,明确规则对风险计量的影响。
3. 刷题技巧
建立错题本,按 “知识点盲区”“计算失误”“理解偏差” 等类别标记错题,针对薄弱环节进行专项突破,避免重复犯错。
阶段 3:冲刺模考期 —— 实战演练提分
1. 全真模拟训练
严格按照考试时间进行全真模考(PartⅠ 选择题平均每题答题时间≤1.8 分钟,PartⅡ 选择题平均每题≤2.5 分钟),精准分析自身答题速度,调整答题节奏。
2. 重点内容强化
PartⅠ:集中突破期权策略盈亏图绘制、债券 DVO1(基点价值)计算、波动率微笑的形成原因与应用;
PartⅡ:重点强化 CVA 计算、LCR(流动性覆盖率)与 NSFR(净稳定资金比率)指标解读、气候风险情景分析方法。
3. 公式梳理背诵
整理高频公式表(如信用风险中 PD(违约概率)、LGD(违约损失率)、EAD(风险暴露)的关联公式,市场风险中的 EWMA 模型等),制作便携卡片,利用碎片时间反复背诵,确保考试时能快速调用。
按照以上规划循序渐进备考,可有效提升 FRM 学习效率,助力顺利通过考试!如果需要针对某一阶段或某一科目制定更细化的学习计划,欢迎留言咨询~
- 报考条件
- 报名时间
- 报名费用
- 考试科目
- 考试时间
-
GARP对于FRM报考条件的规定:
What qualifications do I need to register for the FRM Program?
There are no educational or professional prerequisites needed toregister.
翻译为:报名FRM考试没有任何学历或专业的先决条件。
可以理解为,报名FRM考试没有任何的学历和专业的要求,只要是你想考,都可以报名的。查看完整内容 -
2024年5月FRM考试报名时间为:
早鸟价报名阶段:2023年12月1日-2024年1月31日。
标准价报名阶段:2024年2月1日-2024年3月31日。2024年8月FRM考试报名时间为:
早鸟价报名阶段:2024年3月1日-2024年4月30日。
标准价报名阶段:2024年5月1日-2024年6月30日。2024年11月FRM考试报名时间为:
早鸟价报名时间:2024年5月1日-2024年7月31日。
标准价报名时间:2024年8月1日-2024年9月30日。查看完整内容 -
2023年GARP协会对FRM的各级考试报名的费用作出了修改:将原先早报阶段考试费从$550上涨至$600,标准阶段考试费从$750上涨至$800。费用分为:
注册费:$ 400 USD;
考试费:$ 600 USD(第一阶段)or $ 800 USD(第二阶段);
场地费:$ 40 USD(大陆考生每次参加FRM考试都需缴纳场地费);
数据费:$ 10 USD(只收取一次);
首次注册的考生费用为(注册费 + 考试费 + 场地费 + 数据费)= $1050 or $1250 USD。
非首次注册的考生费用为(考试费 + 场地费) = $640 or $840 USD。查看完整内容 -
FRM考试共两级,FRM一级四门科目,FRM二级六门科目;具体科目及占比如下:
FRM一级(共四门科目)
1、Foundations of Risk Management风险管理基础(大约占20%)
2、Quantitative Analysis数量分析(大约占20%)
3、Valuation and Risk Models估值与风险建模(大约占30%)
4、Financial Markets and Products金融市场与金融产品(大约占30%)
FRM二级(共六门科目)
1、Market Risk Measurement and Management市场风险管理与测量(大约占20%)
2、Credit Risk Measurement and Management信用风险管理与测量(大约占20%)
3、Operational and Integrated Risk Management操作及综合风险管理(大约占20%)
4、Liquidity and Treasury Risk Measurement and Management 流动性风险管理(大约占15%)
5、Risk Management and Investment Management投资风险管理(大约占15%)
6、Current Issues in Financial Markets金融市场前沿话题(大约占10%)查看完整内容 -
2024年FRM考试时间安排如下:
FRM一级考试:
2024年5月4日-5月17日;
2024年8月3日(周六)上午;
2024年11月2日-11月15日。FRM二级考试:
2024年5月18日-5月24日;
2024年8月3月(周六)下午;
2024年11月16日-11月22日。查看完整内容
-
中文名
金融风险管理师
-
持证人数
25000(中国)
-
外文名
FRM(Financial Risk Manager)
-
考试等级
FRM考试共分为两级考试
-
考试时间
5月、8月、11月
-
报名时间
5月考试(12月1日-3月31日)
8月考试(3月1日-6月30日)
11月考试(5月1日-9月30日)






